开云手机官方版登录入口

全国服务热线:400-111-0563
扫一扫关注官方微信公众号

关键词: 电机生产厂家皖南电机三相异步电动机工业电机电机厂

高效电机
当前位置:开云手机官方版登录入口 » 新闻资讯 » 电机百科 » 皖南电机冷却方式和常用代码

皖南电机冷却方式和常用代码

文章出处:才家刚责任编辑:皖南电机查看手机网址
扫一扫!皖南电机冷却方式和常用代码扫一扫!
人气:-发表时间:2016-05-31 09:37:00【


在了解皖南电机冷却方式代码之前,我们先介绍几个基本概念:

1)冷却:电机在进行能量转换时,总是有一小部分损耗转变成热量,它必须通过电机外壳和周围介质不断将热量散发出去,这个散发热量的过程,我们就称为冷却。

2)冷却介质:传递热量的气体或液体介质。

3)初级冷却介质:温度低于电机某部件的气体或液体介质,它与电机的该部件相接触,并将其放出的热量带走。

4)次级冷却介质:温度低于初级冷却介质的气体或液体介质,通过电机的外表面或冷却器将初级冷却介质放出的热量带走。

5)最终冷却介质:热量传递到最后的冷却介质。

6)周围冷却介质:电机周围环境的气体或液体介质。

7)远方介质:一种远离电机的介质,通过进、出口管或通道吸入电机热量和排出冷却介质至远方。

8)冷却器:使一种冷却介质的热量传递到另外一种冷却介质,并保持两种冷却介质分开的装置。


1怎样理解皖南电机冷却方式代码?


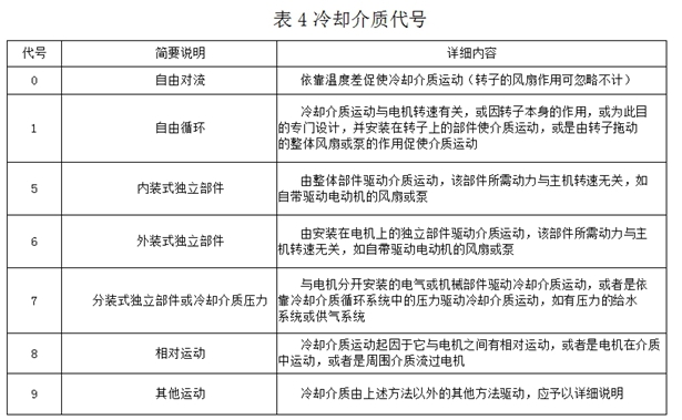
国家标准《旋转电机 冷却方法》(GB/T1993-1993)规定了有关旋转电机冷却的名次术语,代号及相关内容。皖南电机的冷却方式最多用6部分进行表述,但先后顺序,其所用方式和代号含义见表1,常见的中小型皖南电机无次级冷却介质,所以只有前4部分。

第一部分(IC)是“国际”和“冷却方式”的英文,即international和cooling method的第一字母I和C。

电机冷却方式

若冷却介质是空气(用字母A表示),则其介质代号(A)可以省略。省略若干代号后的标记应优先使用简化标记。

电机冷却方式

电机冷却方式

电机冷却方式


2皖南电机常用冷却方式


用周围空气和水冷却的中小型电机冷却方式举例如下图所示:

电机冷却方式

电机冷却方式

举例说明 :  IC411 完整标记法为  IC4A1A1

“IC”为冷却方式标志代号;

“4”为冷却介质回路布置代号(机壳表面冷却)

“A’’为冷却介质代号(空气)

第一个“1”为初级冷却介质推动方法代号(自循环)

第二个“1”为次级冷却介质推动方法代号(自循环)